Блок управления коллекторным двигателем постоянного тока AWD50 предназначен для управления скоростью вращения, моментом, и угловым положением двигателей постоянного тока с напряжением питания 12...110 В и током до 50 А.
Блок AWD50 позволяет реализовать сервопривод на основе коллекторного двигателя постоянного тока.
Версия 5.хх

Режимы работы:
- Прямое управление ШИМ от RS485 без регуляторов и ограничений (ШИМ)
- Управление скоростью вращения без контроля тока (момента) (Ск)
- Управление моментом без контроля скорости вращения (М)
- Управление скоростью вращения с ограничением момента (СкМ)
Источники сигнала задания скорости вращения:
- аналоговый сигнал -10...10 В или 0...5 В
- интерфейс RS485 Modbus RTU
- встроенный потенциометр
- разность двух аналоговых сигналов
- разность аналогового сигнала и задания по RS485
- разность числа импульсов между входом Step/dir и энкодером обратной связи
- разность числа импульсов между заданием траектории движения и энкодером обратной связи
- длительность положительного импульса входного сигнала Step
- разность времени положительного и отрицательного импульса сигнала Step
Источники сигнала обратной связи по скорости:
- противо-ЭДС двигателя
- произведение мгноверного тока на сопротивление якоря IR
- аналоговый сигнал от -10 до 10 В (например сигнал от тахогенератора)
- число импульсов на входе Step за заданный промежуток времени
- число импульсов на входе энкодера за заданный промежуток времени
Источники сигнала задания момента на валу двигателя:
- аналоговый сигнал от -10 до 10 В
- разность двух аналоговых сигналов
- интерфейс RS485 Modbus RTU
- разность аналогового сигнала и значения от интерфейса RS485 Modbus RTU
- встроенный потенциометр
- разность числа импульсов между входом Step/dir и энкодером обратной связи
- разность числа импульсов между заданием траектории движения и энкодером обратной связи
- длительность положительного импульса входного сигнала Step
- разность времени положительного и отрицательного импульса сигнала Step
Источники сигнала обратной связи по моменту:
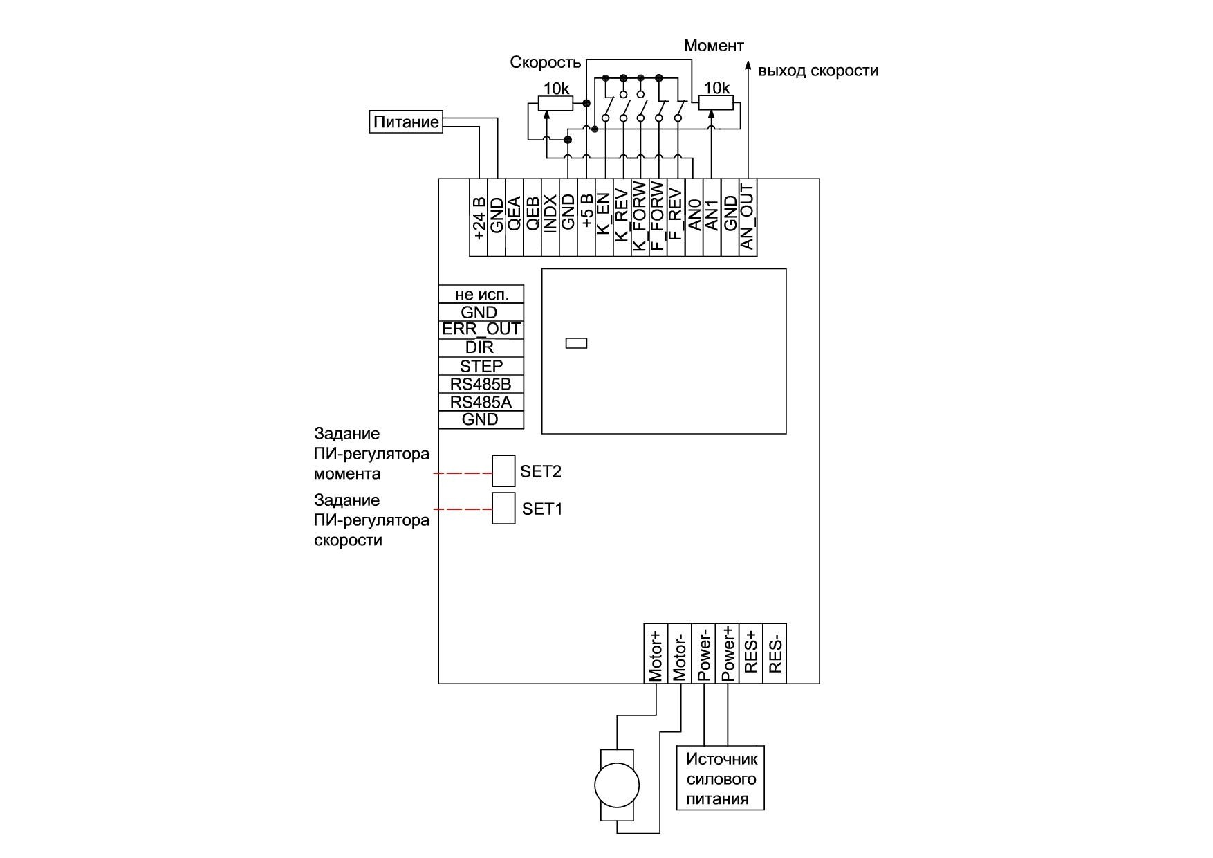
Источники сигнала значений ПИ регуляторов момента и скорости вращения:
- встроенные потенциометры
- интерфейс RS485
Источник сигнала концевых выключателей:
- дискретные входы с возможностью инверсии срабатываний
- переход в режим стабилизации момента на время более заданного
Основные характеристики блока управления коллекторным двигателем постоянного тока
AWD50 V5.хх:
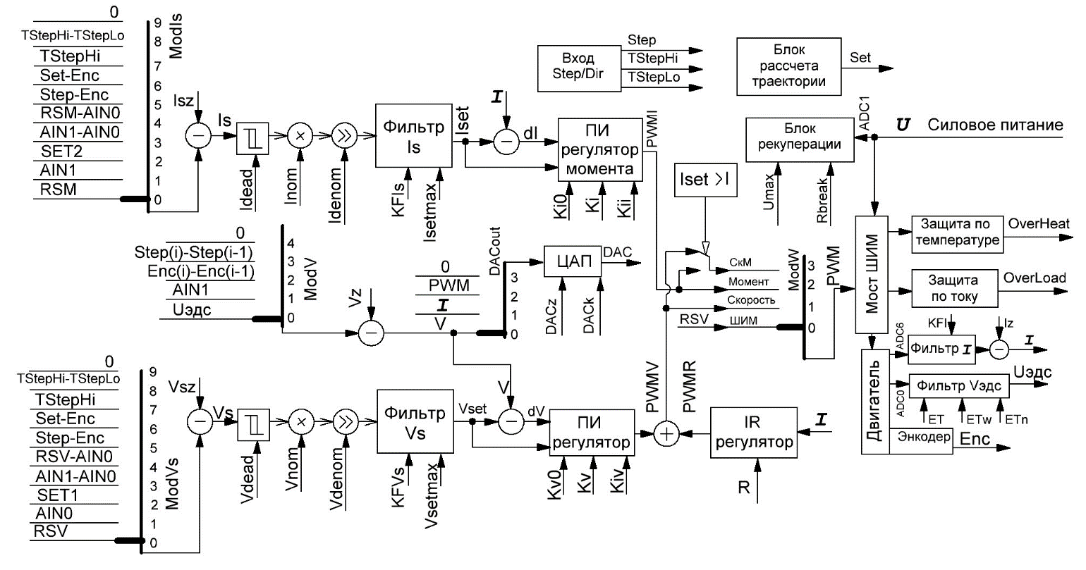
- ПИ регулятор скорости вращения двигателя
- ПИ регулятор момента на валу двигателя
- Фильтрация входных сигналов с заданной постоянной времени
- Программирование диапазона изменения входных сигналов
- Возможность инверсии дискретных сигналов запуска и концевых выключателей
- Встроенный формирователь траектории движения от точки к точке с заданием координаты, скорости и ускорения
- Режим "электронный кулачек" для реализации колебаний механизма между двумя точками
- Постоянный подсчет числа импульсов (32 разряда) на входах энкодер и Step/Dir
- Возможность установки преобразователя СКВТ-энкодер или преобразователя сельсин - энкодер
- Напряжение питания двигателей от 12 до 110В
- Максимальный ток двигателя 50А
- Возможность управления коллекторными двигателями с постоянными магнитами, независимым или последовательным возбуждением
- Плавный разгон и торможение с заданием ускорения
- Встроенный тормозной резистор со схемой управления и возможностью подключения дополнительного сопротивления
- Возможность работы в режиме торможения
- Обработка концевых выключателей и входа разрешение движения
- Защита от перегрева
- Защита от короткого замыкания выхода
- Частота ШИМ 20кГц
- Управление по интерфейсу RS485 ModBus или аналоговыми и дискретными сигналами
- Рабочий температурный диапазон от -40 до +55 С
Возможные применения блока управления коллекторным двигателем постоянного тока AWD50 V5.хх:
- Управление скоростью вращения и ограничением момента коллекторного двигателя с постоянными магнитами или независимым возбуждением без дополнительных датчиков.
- Управление скоростью вращения и ограничением момента коллекторного двигателя с обратной связью по тахогенератору.
- Управление скоростью вращения и ограничением момента коллекторного двигателя с обратной связью по квадратурному энкодеру.
- Управление скоростью вращения и ограничением момента коллекторного двигателя с обратной связью по импульсному датчику.
- Управление положением исполнительного механизма с обратной связью по потенциометрическому датчику и аналоговым заданием.
- Управление положением исполнительного механизма с обратной связью по потенциометрическому датчику и заданием по RS485.
- Управление механизмами без концевых выключателей с остановкой по переходу в режим стабилизации момента.
- Реализация режима "шагового двигателя" с управлением положением входом Step/Dir и обратной связью по квадратурному энкодеру.
- Управление угловым положением вала двигателя с обратной связью по квадратурному энкодеру. Задание кривой разгон-скорость-торможение с возможностью изменения параметров в процессе отработки.
- Реализация бесконечных колебаний между двумя точками любого механизма, снабжённого энкодером
- Усилитель мощности класса D. Прямое управление величиной ШИМ.
- Управление углом поворота вала по сигналу PWM (аналог сервомашинки).
NEW!
Версия 6.хх
Разработана новая модификация AWD50v6
Отличия блоков AWD50v6 AWD50v5:
- Дополнительный выход твердотельного реле позволяет подключить обмотку возбуждения двигателя, электрический тормоз или вентилятор охлаждения с регулировкой температуры срабатывания.
- Входы энкодеров заменены на дифференциальные с возможностью подключения и не дифференциальных энкодеров.
- Напряжение питания логической части расширено до 10..36 В.
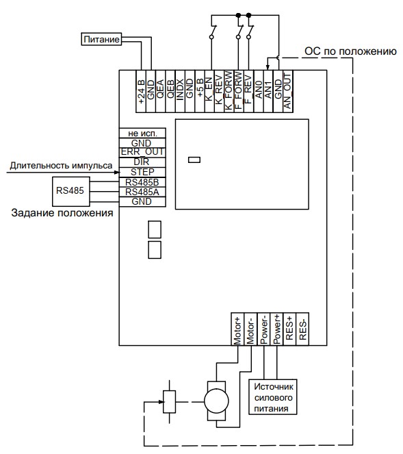
Примеры подключения для различных режимов работы блока управления
Режим 1
Управление скоростью вращения и ограничением момента коллекторного двигателя с постоянными магнитами или независимым возбуждением без дополнительных датчиков.

Управление скоростью вращения и ограничением момента коллекторного двигателя с постоянными магнитами или независимым возбуждением без дополнительных датчиков внешними аналоговыми сигналами

Управление скоростью вращения и ограничением момента коллекторного двигателя с постоянными магнитами или независимым возбуждением без дополнительных датчиков.

Управление скоростью вращения и ограничением момента коллекторного двигателя с постоянными магнитами или независимым возбуждением без дополнительных датчиков по RS485.
Режим 2
Управление скоростью вращения и ограничением момента коллекторного двигателя с обратной связью по тахогенератору.
Управление скоростью вращения и ограничением момента коллекторного двигателя с обратной связью по тахогенератору
Режим 3
Управление скоростью вращения и ограничением момента коллекторного двигателя с обратной связью по квадратурному энкодеру.

Управление скоростью вращения и ограничением момента коллекторного двигателя с обратной связью по квадратурному энкодеру
Режим 4
Управление скоростью вращения и ограничением момента коллекторного двигателя с обратной связью по импульсному датчику.
Управление скоростью вращения и ограничением момента коллекторного двигателя с обратной связью по импульсному датчику
Режим 5
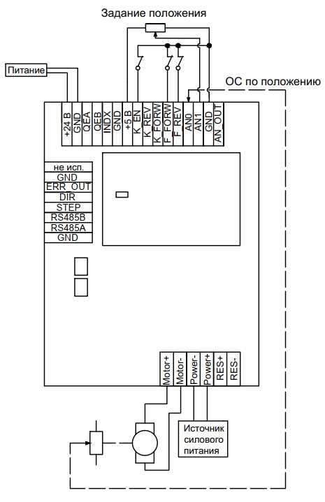
Управление положением исполнительного механизма с обратной связью по потенциометрическому датчику и аналоговым заданием.
Управление положением исполнительного механизма с обратной связью по потенциометрическому датчику и аналоговым заданием. Управление с помощью токовой петли 4-20мА.

Управление положением исполнительного механизма с обратной связью по потенциометрическому датчику и аналоговым заданием. Управление с помощью разности между входами AN1 и AN0.
Режим 6
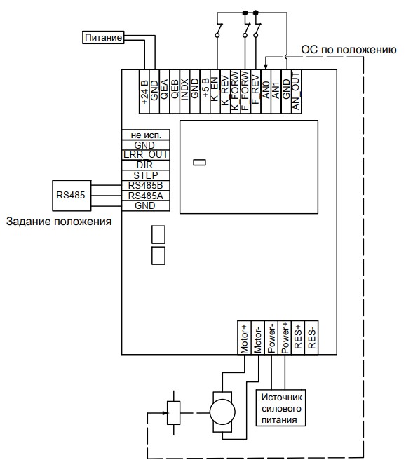
Управление положением исполнительного механизма с обратной связью по потенциометрическому датчику и заданием по RS485.
Управление положением исполнительного механизма с обратной связью по потенциометрическому датчику и заданием по RS485
Режим 7
Управление механизмами без концевых выключателей с остановкой по переходу в режим стабилизации момента.
Управление механизмами без концевых выключателей с остановкой по переходу в режим стабилизации момента
Режим 8
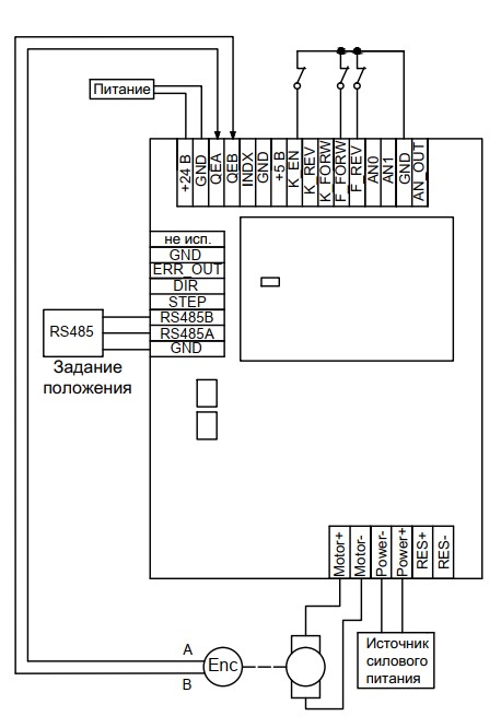
Реализация режима "шагового двигателя" с управлением положением входом Step/Dir и обратной связью по квадратурному энкодеру.
Реализация режима "шагового двигателя" с управлением положением входом Step/Dir и обратной связью по квадратурному энкодеру
Режим 9
Управление угловым положением вала двигателя с обратной связью по квадратурному энкодеру. Задание кривой разгон-скорость-торможение с возможностью изменения параметров в процессе отработки.
Реализация бесконечных колебаний между двумя точками любого механизма, снабжённого энкодером.
Реализация бесконечных колебаний между двумя точками любого механизма, снабжённого энкодером.
Управление угловым положением вала двигателя с обратной связью по квадратурному энкодеру. Задание кривой разгон-скорость-торможение с возможностью изменения параметров в процессе отработки.
Усилитель мощности класса D. Прямое управление величиной ШИМ.
Усилитель мощности класса D. Прямое управление величиной ШИМ
Управление углом поворота вала по сигналу PWM (аналог сервомашинки)
Управление углом поворота вала по сигналу PWM (аналог сервомашинки)
Продукция изготовлена по техническим условиям МДТУ. 421212.002 ТУ "Блоки управления двигателями постоянного тока AWD"